Jump to main content
Objective logo
Objective user manual 7.x
  • Preface
  • Introduction
  • Applications
  • General
  • MES
  • WMS
  • WFM
Index
  1. Home
  2. WMS
  3. Warehouse Management Engine
  4. WMS Rules
  5. Configuration
  • WMS
    • Warehouse Management Engine
      • Logical warehouse organization in Objective
      • Employees in WMS
      • Items in WMS
      • Devices in WMS
      • Departments in WMS
      • Locations in WMS
      • Staging areas
      • WMS Rules
        • Order of application of the WMS rules
        • Configuration
          • Putaway / Relocation rules
          • Putaway / Relocation scenarios
          • Pick / Replenishment rules
          • Pick / Replenishment scenarios
          • Crossdock rules
          • Crossdock scenarios
          • Add a filter to a WMS rule
          • Edit a rule
          • Rule Groups
      • Inventory
      • Picking
      • Putaway
      • Task Management
      • Transfer Orders
      • Inventory forecast
      • Inventory handling of inputs and outputs (MES)
    • Inbound Management
    • Advanced Inbound Management
    • Outbound Management
    • Advanced Picking Management
    • Inspection & Quality Management
    • Repack Management
    • VAL & KIT Management
    • Automated Storage and Retrieval Systems (ASRS)
    • Product Tracking & Genealogy (WMS)
    • Dock and Yard Management

Configuration

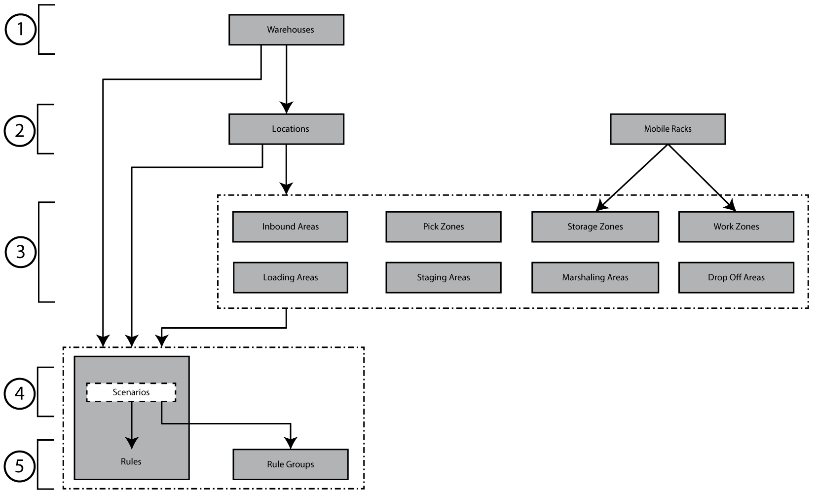
Configure all other elements of the node Warehouse Management first and configure the rules last!

Figure: Configuration sequence rules
  • Putaway / Relocation rules
  • Pick / Replenishment rules
  • Crossdock rules
  • Add a filter to a WMS rule
  • Edit a rule
  • Rule Groups
  • Putaway / Relocation rules
  • Putaway / Relocation scenarios
  • Pick / Replenishment rules
  • Pick / Replenishment scenarios
  • Crossdock rules
  • Crossdock scenarios
  • Add a filter to a WMS rule
  • Edit a rule
  • Rule Groups
Ⓒ Objective BVBA